申报对象
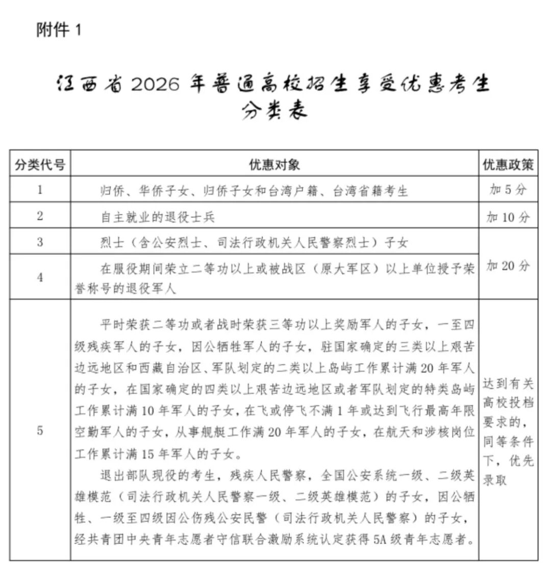
江西省2026年普通高校招生享受优惠政策考生对象共有5类,分类详见《江西省2026年普通高校招生享受优惠考生分类表》(见下图)。其中4类考生享受优惠加分,1类考生享受同等条件优先录取。根据教育部规定,所有高考加分项目及分值均不得用于高校不安排分省招生计划的艺术类专业、高水平运动队等招生项目。考生同时符合不同优惠类别的,只能取其中分值最大的一项。

根据《应急管理部 教育部关于做好国家综合性消防救援队伍人员及其子女教育优待工作的通知》(应急〔2019〕37号)文件规定,消防救援队伍人员及其子女报考普通高考时,参照军人相关优待政策执行。根据《关于参照公安机关实行司法行政机关人民警察英烈和因公牺牲伤残人民警察子女教育优待的通知》(司办通〔2020〕32号)规定,司法行政机关人民警察及其子女报考普通高考时,参照公安民警相关优待政策执行。
考生申报
(一)考生在网上下载打印或到县(市、区)教育考试中心(以下简称县考试中心)领取《江西省2026年普通高校招生享受优惠考生申报表》(以下简称《申报表》,见附件2),按照要求填写并由考生本人签名承诺所填写内容的真实性。
(二)4月底前,考生或家长将《申报表》及相关证明材料送有关部门审验并签署意见,加盖公章后送县考试中心。其中公安、消防、司法系统烈士子女优惠考生,由省教育考试院根据教育部、公安部、司法部、应急管理部下发的名单,对接省公安厅、司法厅、应急管理厅进行核实确认,考生无需提供证明材料。
1.归侨、华侨子女、归侨子女考生(以下简称三侨生)家长或委托人将考生证明材料(户口簿、身份证、护照、驻外使领馆认证书,以及住在国永久、长期或合法居留权证等有关材料原件及复印件)送报名地县(市、区)侨办初审,初审后送设区市侨办复审,复审后报省侨办审定。考生凭省侨办审定的证明材料向县考试中心申报。
2.“台湾籍”考生家长或委托人将证明材料(“台湾户籍”考生提供台湾身份证、台湾户籍本原件及复印件、就读学校证明;“台湾省籍”考生提供身份证、户口簿原件及复印件、就读学校证明)送设区市台办初审,“台湾户籍”考生材料初审后送省台办复审,“台湾省籍”考生材料初审后送省台联复审。考生凭省台办或省台联复审证明材料向县考试中心申报。
3.自主就业的退役士兵、立功退役军人考生将证明材料送户籍地县(市、区)退役军人事务部门审验盖章后,向县考试中心申报。
4.烈士子女考生(不含公安、消防、司法系统烈士子女)将证明材料送户籍地县(市、区)退役军人事务部门审验盖章后,向县考试中心申报。
5.《分类表》第“5”类考生将证明材料送相应部门审验盖章后,向县考试中心申报。
资格审核
(一)5月20日前,县考试中心完成优惠考生的资格审核,核验相关证明材料,或前往相关部门进行核定。如考生提供证明材料不符合要求,及时告知不符合原因或需补充的材料。
(二)县考试中心将审核通过后的考生名单(附考生证明材料原件扫描件)按照附件3格式汇总上报设区市教育考试中心(考试院)。
(三)5月30日前,设区市教育考试中心(考试院)完成对各县区上报的考生证明材料扫描件的复核工作,并将汇总名单按照附件3格式上报省教育考试院。
(四)各设区市、县(市、区)侨办、设区市台办应分别按照省侨办、省台办工作部署和要求按时完成“三侨生”“台湾籍”考生资格的初审、复审和汇总上报工作。
(五)省教育考试院汇总名单后,根据优惠类别对接相关部门进行资格复核和统一公示,并形成结果告知书通过市、县教育考试中心下达至考生。
公示要求
(一)享受加分优惠的4类考生须进行省地校三级网上公示,在校学生须公示到所在班级。县、校公示时间不少于10个工作日,并保留至当年8月底。
(二)公示考生信息包括考生姓名、性别、就读中学(或工作单位)、优惠类别、加分分值等。未经公示的考生,不得享受优惠加分。
(三)符合优惠加分条件的考生,经申报、审核并公示后,享受优惠加分的分值直接计入其高考总分。
(四)经全省统一公示取得加分优惠资格的考生,其《申报表》及相关证明材料(复印件)由县考试中心装入考生纸质档案。
严肃纪律
在普通高校招生享受优惠政策申报工作中,凡提供虚假个人信息或申请材料的,均认定为在国家教育考试中作弊,取消其相关类型招生的报名、考试资格,同时取消其当年高考报名、考试和录取资格,并视情节轻重给予暂停参加该项考试或各类国家教育考试1至3年的处理。教育系统、国家机关工作人员及其他部门工作人员在出具、审定考生的证明材料中弄虚作假、徇私舞弊,或帮助考生虚报、隐瞒、伪造、变造有关材料的,依据《中国共产党纪律处分条例》《中华人民共和国公职人员政务处分法》《事业单位工作人员处分规定》《普通高等学校招生违规行为处理暂行办法》等相关规定严肃处理。涉嫌违法犯罪的,移送司法机关追究法律责任。
(省教育考试院联系电话:0791-86765589,违规举报邮箱:ksyjjjc@jxeea.cn)

附件:
1.江西省2026年普通高校招生享受优惠考生分类表
2.江西省2026年普通高校招生享受优惠考生申报表
3.江西省2026年普通高校招生申报享受优惠考生汇总表
(来源:江西省教育厅)
编辑:王嘉琪
责编:肖文翔
审核:朱静